タダかどうかは未定とのこと。
「東京五輪のドーピング検査員5000人の給与がタダ」であるといった情報がインターネット掲示板やSNSなどで、7月20日ごろから拡散されています。結論からいうと、ドーピング検査員の人員は約500人で、謝礼が発生するかどうかは未定です。事実関係を東京2020組織委員会に取材しました。

現在特に拡散されているツイートは、「ドーピング検査員の報酬が無料なのは、選手側からの賄賂で埋め合わせをするということだろう」というような内容で、23日21時の時点で1万7000回以上RTされています。
当該ツイート主は情報の参照元として「職務内容:ドーピング検査補助」「必須条件:薬剤師資格、スポーツファーマシスト」「募集人数:5000人」「時給:0円」などの“求人票”画像を挙げています。ところが、参照元のツイートをよく見ると、そちらのツイート主はそもそも問題の“求人票”が匿名掲示板5ちゃんねる上に貼られた不正確な情報であり、“ホンモノ”の募集要項は別にあることを認めていました。
問題の5ちゃんねるのスレッドやツイートは、既に「ガールズちゃんねる」「マジ卍速報」「Share News Japan」「マネー速報」「まとめまとめ」など、複数のまとめサイトで記事化され、拡散されています。

では2人目のツイート主が“ホンモノ”として挙げた募集要項はどのようなものだったのでしょうか。
「選手村総合診療所」の募集条件
【勤務体制】
24時間3交代勤務を想定。
【必要となる薬剤師数】
1人10日勤務とした場合の実人数は36名。
【協力者の要件】
1. (公財)日本アンチ・ドーピング機構(JADA)認定の公認スポーツファーマシストである(平成30年4月に認定見込みの方も含む)
2. 開設期間中に10日間程度勤務可能である(連続でなくても可)
3. 英語で服薬指導が出来る。
4. 病院・診療所での勤務経験(注射薬・輸液当の取扱いの経験)があることが望ましい。(調査にあたっては、病院・診療所での勤務経験の有無もご回答ください)
【その他】
報酬お呼び旅費の支給なし。
宿泊設備の手配なし。
ユニフォームの支給あり。
(朝日新聞DIGITAL 「ブラックすぎ?五輪薬剤師ボランティア 募集条件に批判」より)
こちらは昨年(2017年)10月ごろに取り沙汰された、日本薬剤師会を通じて全国の薬剤師に宛て送られた、「選手村総合診療所」の募集要項。こちらの募集人数は5000人ではなく36人でした。そしてこれはそもそも「選手村総合診療所」の募集要項であり、「ドーピング検査員」の募集要項ではありません。
この条件に対しては、スポーツファーマシストの奥谷元哉さんが「最低3万出さないと人材に見合わない」とブログで声を挙げ、その反響を受けて複数のメディアが記事化。昨年時点で、日本薬剤師会や五輪組織委員会は「条件は検討段階のものであり、今後変更となる可能性がある」とコメントしていました。
“ホンモノ”と思われた求人票が、ドーピング検査とは無関係だったことまでは分かりました。では、本来の「ドーピング検査員」の募集要項とはどのようなものなのでしょうか?
ドーピング検査員の募集は締切済み
実際に尿などからドーピングの検査を行うのは、ドーピング・コントロール・オフィサー(DCO)と呼ばれる、専門の講習を受けた専門家です。DCOになるためには認定資格を取得するためだけでも5〜6カ月が必要で、募集は5月1日に締め切られており、やはり「選手村総合診療所」(薬剤師、スポーツファーマシスト)の募集とは異なるものです。

DCOになるまでの流れ(組織委員会公式サイト「国際総合大会ドーピング・コントロール・オフィサーになるには」より)
これまでの下調べの時点で、元のツイートが5ちゃんねるの内容を元にしたデマであることは判明しましたが、念のため東京2020組織委員会に事実確認を行いました。
組織委員会「ボランティアスタッフと勘違いされた可能性がある」
――東京オリンピックでドーピング検査員が5000人、無償で参加するよう呼びかけられているという情報が拡散中です。事実ですか?
広報:事実ではありません。それがどこから出た数字か分かりません……。ボランティアスタッフとドーピング検査員は別です。もしかしたら、「ヘルスケア」という名称で募集しているボランティアスタッフと混同して、拡散されてしまったのかもしれません。ヘルスケアスタッフは4000〜6000人募集しており、選手や観客にけが人が出た場合、医務室への搬送サポートを行います。業務内容にはドーピング検査のサポートも含まれます。

ボランティアの「ヘルスケア」と勘違いされ拡散された可能性(組織委員会公式サイト「東京2020大会のボランティア活動」より)
――メインの検査を行うDCOのサポート、ということでしょうか。
広報:そうです。ヘルスケアには競技後の選手の移動の誘導役としてサポートをする「シャペロン」という業務も担当してもらいます。実際の検体採取などの検査は、研修を受けたDCOでないと行えません。
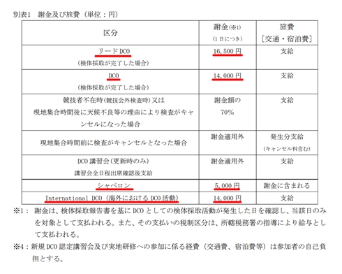
――日本アンチ・ドーピング機構(JADA)が公開している「ドーピング・コントロール・オフィサー関連規程」によると、基本的にDCOへの謝礼は1日につき1万4000円、シャペロンへは1日5000円とのことですが、五輪期間中も適用されるのでしょうか?
広報:弊公式サイトのQ&Aにも記載しておりますが、現在組織委員会にて検討中です。

通常であれば謝金・交通宿泊費が支払われる(「ドーピング・コントロール・オフィサー関連規程」より/下線強調は編集部によるもの)

現在検討中とのこと(組織委員会公式サイト「国際総合大会ドーピング・コントロール・オフィサーになるには」より/下線強調は編集部によるもの)
ここまで検証してきた内容をまとめると、デマの拡散経緯は以下の3つの募集が混同され、拡散された可能性が高いことが分かります。
- 「選手村総合診療所(薬剤師・スポーツファーマシスト)」募集人数 約36人
- 「ボランティア ヘルスケア(DCOをサポートする“シャペロン”を含む)」募集人数 4000〜6000人
- 「ドーピング・コントロール・オフィサー(DCO)」募集人数 約500人
これらはいずれも交通費・謝金当が出るか検討中であり、未定です。
最近はさまざまな分野で「やりがい搾取」が問題視されるようになり、五輪のボランティア動員についても、適正な運用になっているのか注視する動きが活発化しています。それ自体は良いことですが、その土台となる情報がデマだったのでは、議論が空転してしまいます。
勘違いは誰にでも起こり得ることなので、間違いに気付いた際は「RTを取り消す」「訂正する」など、それぞれできる範囲で対応を取っていくことが大切です。