サンデーサイレンス系競走馬の項目も。
INDEX
市町村や銀行が統廃合されたり、茶道の流派が枝分かれしたりと、離合集散(りごうしゅうさん)して移り変わる物事をまとめた『合併・分離事典』が、カンゼンより12月16日に発売されます。価格は1980円。

消えゆく文化を収めた『絶滅事典』、その逆に再評価されたものを集めた『復活事典』に続く第3弾(関連記事1/2)。今回は「物事の成り立ちには『合併・分離』がある」として、さまざまな分野における組織や文化の変遷を、チャートとともに解説しています。
例えば「プロ野球チーム」の項では、球界の再編について解説。かつての「阪急軍」が「阪急ブレーブス」などを経て「オリックス・ブルーウェーブ」となり、「大阪近鉄バファローズ」を吸収して現在の「オリックス・バファローズ」に……といった、改名や合併の歴史が整理されています。

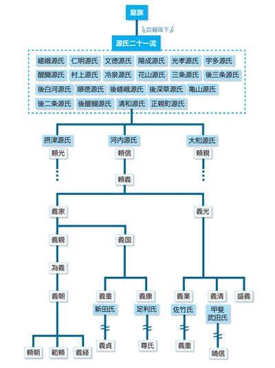
「分離」の例としては、皇族から各地に派生していった源氏や、ガンダムシリーズの宇宙世紀における勢力の発生や消滅、サンデーサイレンスの血統から生まれた競走馬などが収録されています。ほかにも国家や企業、宗教や言語、ラーメンやライトノベルなど、100以上もの幅広いジャンルをカバーしました。



