吉田屋は9月に発生した食中毒事故により、9月23日に八戸保健所から営業禁止処分を受けていました。
駅弁メーカーの「吉田屋」(青森県)は11月4日、食中毒事故で受けた行政処分を解除する通知を受けたことを発表しました。

同社は9月に発生した食中毒事故により、9月23日に八戸保健所から営業禁止処分を受けていました。食中毒患者は11月3日時点で554人に上り、原因物質は黄色ブドウ球菌とセレウス菌で、主な原因は米飯と推定されています。

患者数(八戸市の発表から)
同社は保健所に改善報告書を提出しており、また立ち入り検査による改善確認などを経て、業務の改善がなされたと判断されたことから行政処分の解除に至ったと説明しています。

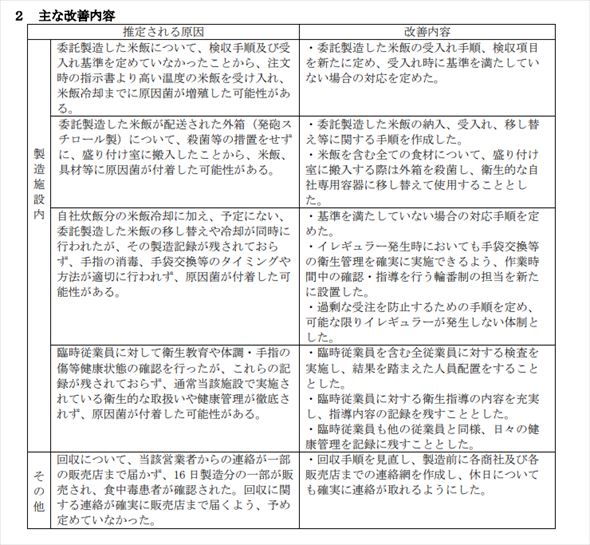
改善内容(八戸市の発表から)
今回の食中毒を受けて、弁当の製造の作業や手順を一から見直しており、当面は新たに追加・変更された作業や手順を踏まえて都度確認しながら弁当の製造を行っていくと吉田屋は述べています。

同社は、食中毒の被害に遭った人や家族、販売店など関係者にあらためて謝罪し、信頼の回復に努めるとしています。